How Roboto Studio ships faster with v0
We are a boutique web development studio that creates the very best editorial experiences on the web. We build extraordinarily fast and scalable websites leveraging generative AI.

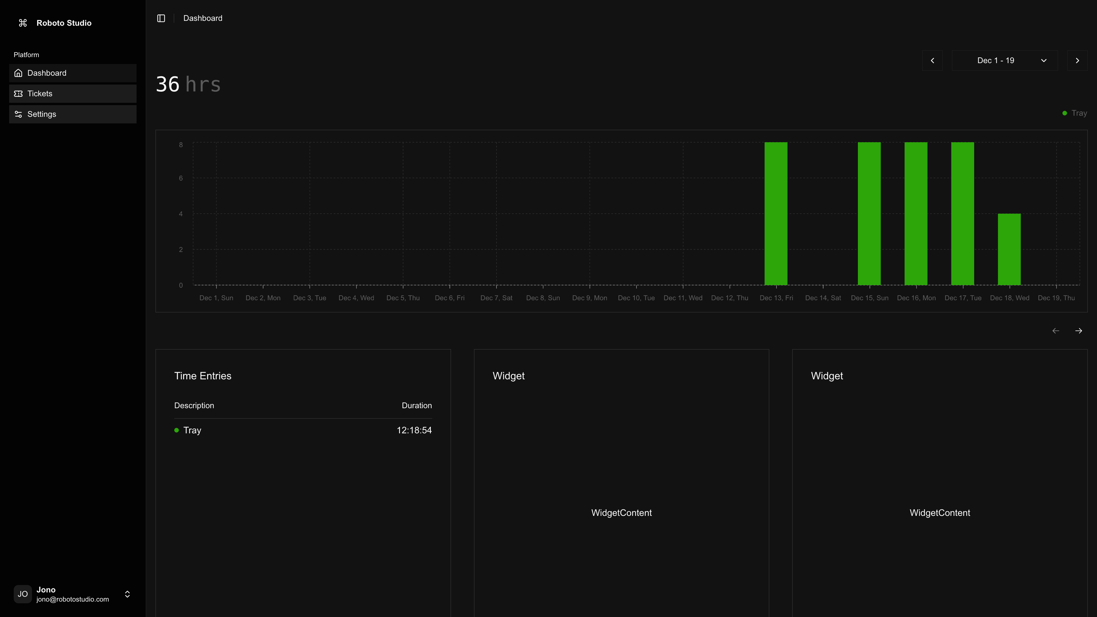
A powerful dashboard for managing and tracking time entries with detailed analytics.
Features
- Direct integration between Toggl & Linear
- Entire UI built with v0, no figma designs
- All tables, filters and some of the functionality built in v0
- Building internal tools, no longer mammoth task
-oy1luaNbC1mtoOPzlpJn0FGU9qB9It.png&w=3840&q=75)
A marketplace platform where founders can connect and trade with other founders.
Features
- First version of all components on the page built in v0
- Falling blocks entirely made with v0 + Matter.js
- Color picker stolen from old v0 theming (bring it back)
- Data as object to help with v0 prompting
-3J8MnjfLLUjXa9adUaJrkSOdFk8TOc.png&w=3840&q=75)
A comprehensive financial product comparison platform that simplifies money management decisions.
Features
- v0 was used for some of the components throughout website
- Our non-tech client used v0 to generate calculators (especially v3)
- Ultra-fast low cost organic SEO technique
- PDF generated from content
Victorian Cat Generator

An AI-powered generator that creates unique Victorian-style cat portraits with customizable characteristics.
Features
- Generated in half an hour, inspired by ginger bread v0 project
- Internal micro-tools are incredible with v0
- All UI generated with v0, fun prompts included
- Placeholder cat lovingly drawn on MS Paint